Rangkaian police lights merupakan lampu yang berkedip secara bergantian dengan frekuensi waktu tertentu. Rangkaian Police Lights yang dibuat dalam project kali ini secara khusus memiliki fungsi:
-untuk mensimulasikan cara kerja dari nyala lampu mobil polisi yang berkedip secara bergantian tersebut.
-Sebagai salah satu jenis aplikasi dari penerapan komponen elektronika IC Timer 555 dalam kehidupan
sehari-hari.
1.
Resistor
Kalau kita telah bisa menentukan mana cincin
yang pertama selanjutnya adalah membaca nilai resistansinya. Jumlah cincin yang
melingkar pada resistor umumnya sesuai dengan besar toleransinya. Biasanya
resistor dengan toleransi 5%, 10% atau
20% memiliki 3 cincin (tidak termasuk cincin toleransi). Tetapi resistor dengan
toleransi 1% atau 2% (toleransi kecil) memiliki 4 cincin (tidak termasuk cincin
toleransi). Cincin pertama dan seterusnya berturut-turut menunjukkan besar
nilai satuan, dan cincin terakhir adalah faktor pengalinya.
2. Kapasitor Terpolarisasi
Kapasitor terpolarisasi adalah yang memiliki polaritas positif dan negatif tertentu.
3. Timer NE555
Kaki
1 (GND)
: Terminal Ground atau
Terminal Negatif sumber tegangan DC.
Kaki
2 (TRIG) : Terminal Trigger (Pemicu),
digunakan untuk memicu Output menjadi
“High”, kondisi High akan terjadi apabila level tegangan pada kaki
Trigger ini berubah dari High menuju ke <1/3Vcc (Lebih kecil dari 1/3Vcc).
Kaki
3 (OUT)
: Terminal Output (Keluaran)
yang memiliki 2 keadaan yaitu “Tinggi/HIgh” dan “Rendah/Low”.
Kaki
4 (RESET) : Terminal
Reset. Apabila kaki 4 digroundkan, Output IC akan menjadi rendah dan menyebabkan perangkat ini menjadi
OFF. Oleh karena itu, untuk memastikan IC dalam kondisi ON, Kaki 4 biasanya
diberikan sinyal “High”.
Kaki
5 (CONT) : Terminal
Control Voltage (Pengatur Tegangan), memberikan akses terhadap pembagi tegangan internal. Secara
default, tegangan yang ditentukan adalah 2/3 Vcc.
Kaki
6 (THRES) : Terminal
Threshold, digunakan untuk membuat Output menjadi “Low”. Kondisi “Low” pada
Output ini akan terjadi apabila Kaki 6 atau Kaki Threshold ini berubah dari Low
menuju > 1/3Vcc (lebih besar dari 1/3Vcc).
Kaki
7 (DISCH) : Terminal
Discharge. Pada saat Output “Low”, Impedansi kaki 7 adalah “Low”. Sedangkan
pada saat Output “High”, Impedansi kaki 7 adalah “High”.Kaki Discharge ini
biasanya dihubungkan dengan Kapasitor yang berfungsi sebagai penentu interval
pewaktuan. Kapasitor akan mengisi dan membuang muatan seiring dengan impedansi
pada kaki 7. Waktu pembuangan muatan inilah yang menentukan Interval Pewaktuan
dari IC555.
Kaki
8 (Vcc) :
Terminal Positif sumber tegangan DC (sekitar 4,5V atau 16V).
4.
Dioda
5. Transistor Bipolar
Transistor adalah
piranti aktif di mana outputnya adalah merupakan hasil perubahan dari imputnya.
Dengan membandingkannya, maka akan di peroleh faktor penguat. Dengan basis
bersama ( CB ) , dengan potensial UcB untuk dua jenis transistor PNP dan NPN.
Untuk jenis PNP emiter positif terhadap basis sedangkan kolektornya
negatif. Begitu pun sebaliknya dengan jenis NPN, emiter negatif dan kolektornya
positif.
6. LED
LED adalah sumber cahaya semi konduktor yang
memancarkan cahaya saat arus mengalir
melaluinya. Elektron dalam
semikonduktor bergabung kembali dengan lubang elektron, melepaskan energi dalam bentuk foton. Warna cahaya (sesuai dengan energi foton) ditentukan oleh energi yang
dibutuhkan elektron untuk melintas celah pita semikonduktor.
Cahaya putih diperoleh dengan menggunakan beberapa semikonduktor atau lapisan
fosfor pemancar cahaya pada perangkat semikonduktor.
7.
Switch
Switch merupakan komponen listrik yang dapat mematahkan sirkuit listrik, mengganggu arus atau mengalihkan dari satu konduktor yang lain. Mekanisme switch dapat dioperasikan secara langsung oleh operator manusia untuk mengontrol sirkuit (misalnya, tombol lampu atau tombol keyboard), dapat dioperasikan oleh benda bergerak seperti saklar pintu yang dioperasikan atau dapat dioperasikan oleh beberapa elemen penginderaan untuk tekanan, suhu atau aliran.
8. Osiloskop
Osiloskop
merupakan salah satu alat ukur yang sangat bermanfaat dalam menguji dan
mengukur suatu rangkaian Elektronika. Dengan Osiloskop, kita dapat melihat
bentuk-bentuk gelombang pada rangkaian Elektronika baik yang berbentuk
gelombang Sinus maupun bentuk-bentuk gelombang lainnya.
Pada Era Revolusi Industri 4.0. ini, Indonesia dituntut untuk mengembangkan segala sesuatunya yang menyangkut kebutuhan untuk memenuhi jalannya kehidupan dengan berbasis teknologi . Hal ini tentunya tidak terlepas dari pengaruh dunia industri yang juga dituntut harus mampu mengelola segala sistem didalamnya dengan didominasi teknologi berbasis komputer dan internet, dibandingkan dengan basis tenaga manusia. Sehingga untuk bisa bertahan dalam era yang dijalani saat ini, kemampuan serta keterampilan untuk menciptakan segala sesuatunya dengan basis teknologi komputer dirasa penting dilakukan. Misalnya saja segala penciptaan alat yang dibuat dengan menerapkan kegunaan dari sebuah software komputer untuk bisa mendesain berbagai desain elektronika yang nantinya akan dikelola menjadi suatu produk elektronik siap pakai dalam dunia industri.
Rangkaian police lights merupakan lampu yang berkedip secara bergantian dengan frekuensi waktu tertentu. Rangkaian Police Lights yang dibuat dalam project kali ini secara khusus memiliki fungsi untuk mensimulasikan cara kerja dari nyala lampu mobil polisi yang berkedip secara bergantian tersebut. Selain itu, jenis Rangkaian Police Lights ini juga merupakan salah satu bentuk aplikasi dari penerapan komponen elektronika IC Timer 555 dalam kehidupan sehari-hari.
LED
Bentuk LED mirip dengan sebuah bohlam (bola lampu) yang
kecil dan dapat dipasangkan dengan mudah ke dalam berbagai perangkat
elektronika. Berbeda dengan Lampu Pijar, LED tidak memerlukan pembakaran
filamen sehingga tidak menimbulkan panas dalam menghasilkan cahaya. Oleh
karena itu, saat ini LED (Light Emitting Diode) yang bentuknya kecil telah
banyak digunakan sebagai lampu penerang dalam LCD TV yang mengganti lampu tube.
Simbol dan Bentuk LED (Light Emitting Diode)
Cara Kerja LED (Light Emitting Diode)
Seperti dikatakan sebelumnya, LED merupakan keluarga dari
Dioda yang terbuat dari Semikonduktor. Cara kerjanya pun hampir sama dengan
Dioda yang memiliki dua kutub yaitu kutub Positif (P) dan Kutub Negatif (N).
LED hanya akan memancarkan cahaya apabila dialiri tegangan maju (bias forward)
dari Anoda menuju ke Katoda.
LED terdiri dari sebuah chip semikonduktor yang di doping
sehingga menciptakan junction P dan N. Yang dimaksud dengan proses doping dalam
semikonduktor adalah proses untuk menambahkan ketidakmurnian (impurity) pada
semikonduktor yang murni sehingga menghasilkan karakteristik kelistrikan yang
diinginkan. Ketika LED dialiri tegangan maju atau bias forward yaitu dari Anoda
(P) menuju ke Katoda (K), Kelebihan Elektron pada N-Type material akan
berpindah ke wilayah yang kelebihan Hole (lubang) yaitu wilayah yang bermuatan
positif (P-Type material). Saat Elektron berjumpa dengan Hole akan melepaskan
photon dan memancarkan cahaya monokromatik (satu warna)
LED atau Light Emitting Diode yang memancarkan cahaya ketika
dialiri tegangan maju ini juga dapat digolongkan sebagai Transduser yang dapat
mengubah Energi Listrik menjadi Energi Cahaya.
Untuk mengetahui polaritas terminal Anoda (+) dan Katoda (-)
pada LED. Kita dapat melihatnya secara fisik berdasarkan gambar diatas.
Ciri-ciri Terminal Anoda pada LED adalah kaki yang lebih panjang dan juga Lead
Frame yang lebih kecil. Sedangkan ciri-ciri Terminal Katoda adalah Kaki yang
lebih pendek dengan Lead Frame yang besar serta terletak di sisi yang Flat.
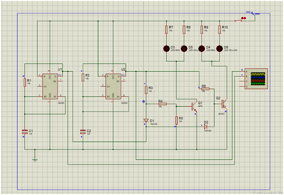
Keseluruhan dari fungsi komponen
bekerja menjadi satu kesatuan yang saling terhubung dalam Rangkaian Police
Lights. Seperti yang diketahui bahwa komponen utama untuk jenis rangkaian ini
yaitu beberapa LED yang menjadi sumber cahaya sekaligus sebagai lampu indikator
kerja rangkaian, dengan dilengkapi sebuah baterai 9V yang menjadi sumber
tegangan dalam rangkaian. Dimana apabila LED tersebut dihubungkan langsung
dengan sumber tegangan maka LED akan mudah rusak. Oleh karena itu, dalam
rangkaian tersebut terdapat beberapa resistor dengan berbagai jenis
resistansinya yang menghubungkan antara baterai sebagai sumber tegangan dengan
LED. Hal ini bertujuan agar resistor tersebut dapat menahan arus yang berasal
dari baterai. Sehingga ketika arus mengalir melewati LED, tegangannya akan
disesuaikan dengan kapasitas yang dimiliki oleh LED itu sendiri.
Kemudian pada rangkaian ini terdapat kapasitor elektrolit ini berfungsi
untuk menyimpan arus yang akan digunakan. Pemasangan kapasitor elektronik
sangat memperhatikan kutub positif dengan kutub negatif, karena apabila terjadi
kesalahan dalam pemasangan, maka kapasitor akan meledak. Adapun pada
rangkaian juga ada diode zener sebagai pembatas tegangan dengan sistem kerja
menyaring sinyal DC baterai sehingga diode zener ini dapat menjaga kestabilan
tegangan output yang mengalir pada Rangkaian Police Lights ini. Dimana diode
dipasang pada posisi forward bias yang berarti bagian anodanya dihubungkan
dengan katoda lainnya, dan bagian katodanya dihubungkan dengan bagian anoda
lainnya juga. Adapun pemasangan diode disini tidak boleh terbalik, karena
apabila terbalik maka diode akan kehilangan fungsinya dan tidak dapat menghantarkan
arus listrik.
Pada rangkaian ini terdapat dua jenis transistor, yakni transistor NPN dengan transistor PNP. Adapun secara umum fungsi transistor ini adalah sebagai penguat tegangan dan arus dalam rangkaian. Dimana transistor NPN ini mengalirkan arus negatif dari emitor menuju ke kolektor. Lalu emitor berperan sebagai input dan kolektor berperan sebagai output apabila transistor tersebut diberkan arus positif pada basisnya. Sebaliknya transistor PNP ini mengalirkan arus negtif dari emitor menuju ke kolektor. Dimana emitor berperan sebagai input dan kolektor berperan sebagai output apabila transistor tersebut diberkan arus positif pada basisnya. Kemudian terdapat sebuah switch yang berfungsi untuk memutus atau menghubungkn arus listrik dalam Rangkaian Police Lights ini. Dan tentunya yang terakhir rangkaian ini dilengkapi dengan NE555 yang berfungsi sebagai IC timer tegangan input dan output terhadap keseluruhan rangkaian. Dimana pemasangan IC Timer NE555 yang menggunakan socket disini bertujuan agar ketika terjadi kerusakan pada IC Timer NE55, maka kerusakan tersebut tidak akan menyebar langsung keseluruh rangkaian.
File Materi : Klik Disini
Simulasi Rangkaian : Klik Disini
Video Cara Kerja : Klik Disini
Datasheet resistor : Klik disini
Datasheet kapasitor : Klik disini
Datasheet IC NE555 : Klik disini
Datasheet diode : Klik disini
Datasheet transistor : Klik disini
Datasheet switch : Klik disini
Datasheet osiloskop : Klik disini
html blog : Klik disini





Tidak ada komentar:
Posting Komentar